Future-Skills Courses
Teamwork & Leadership
Innovation
Storytelling
Be Unstoppable
Group Programs
Keynotes
Blog
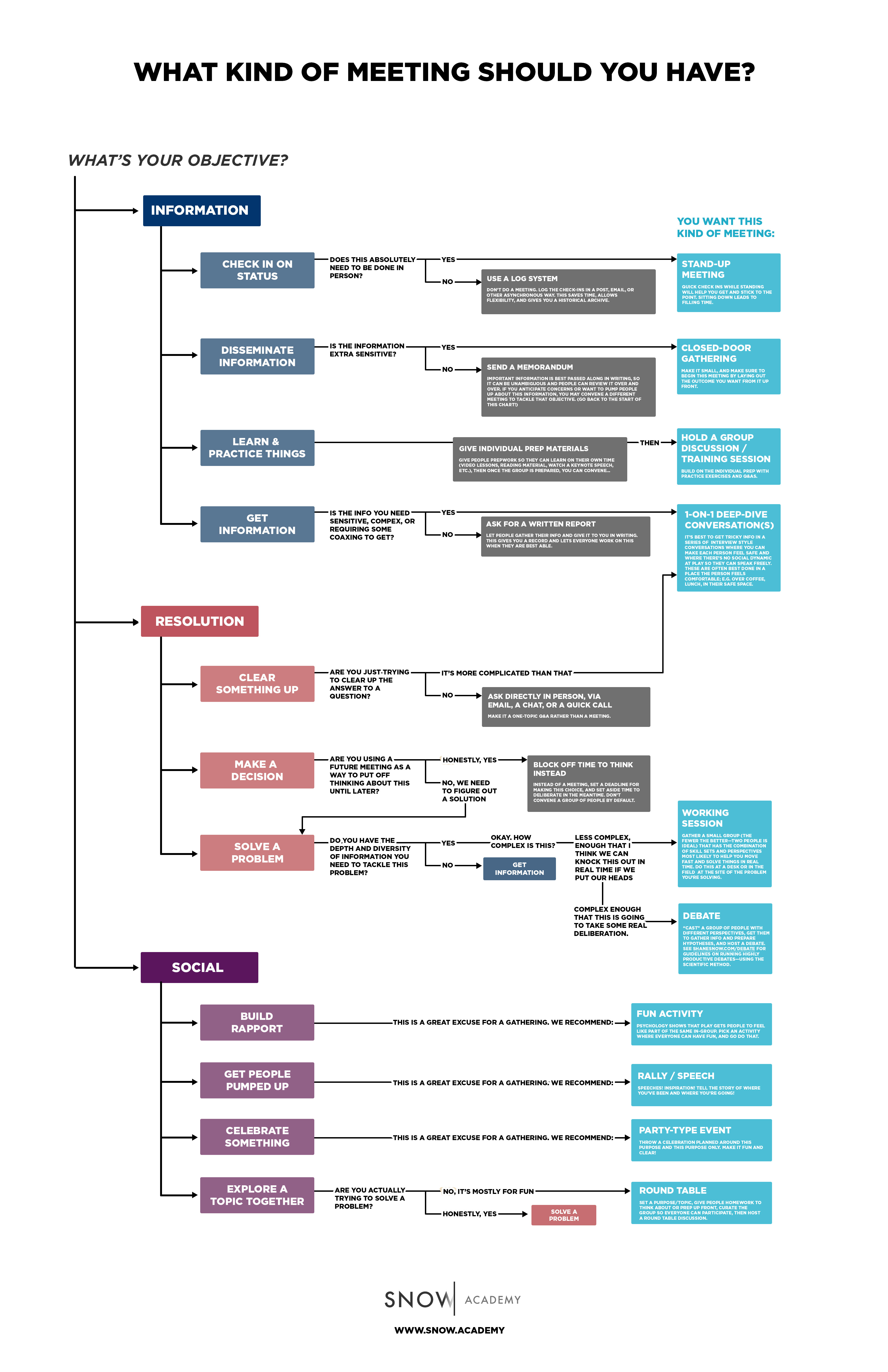
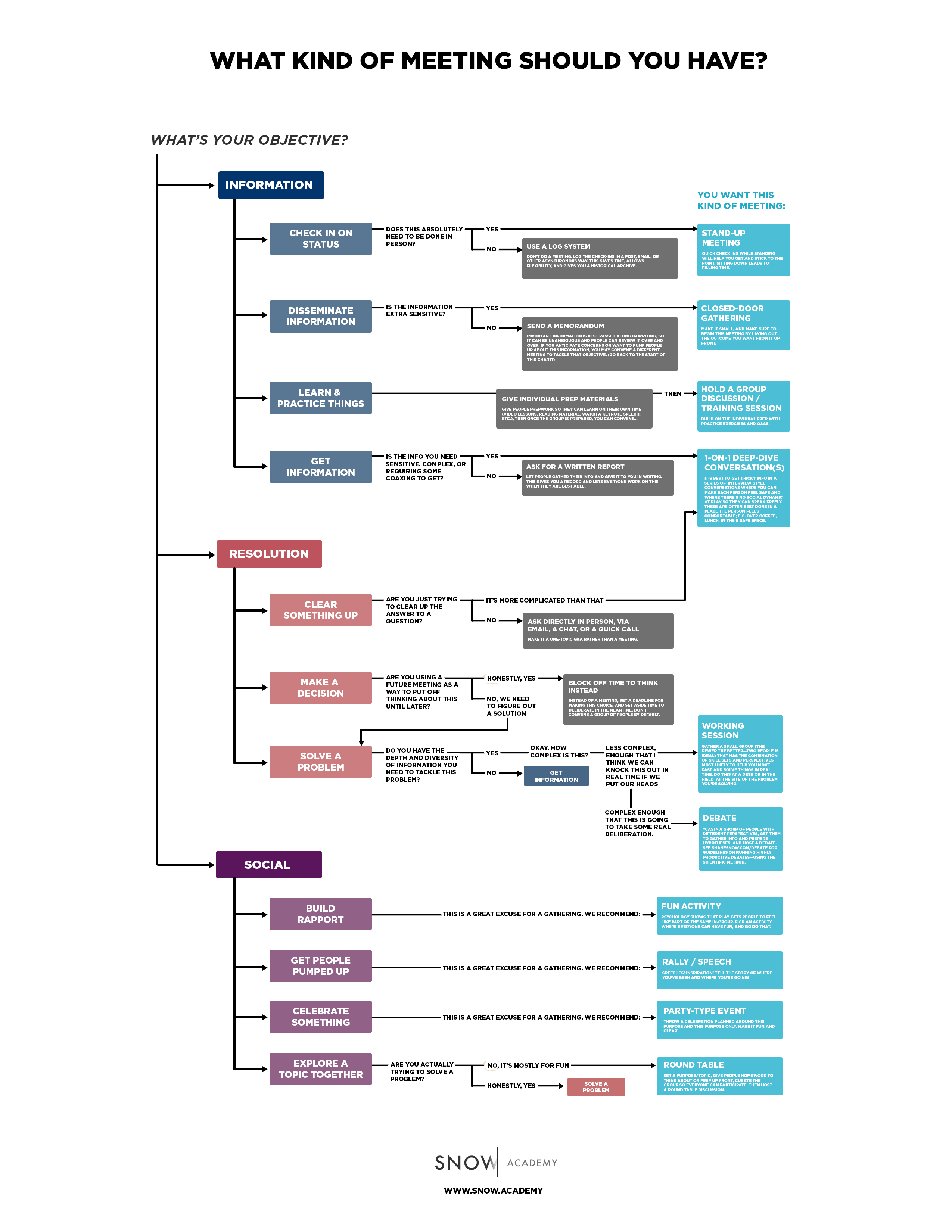
Productive Meetings
Follow this flowchart and have the most productive meeting.
Click to download as an 11x17 poster
Click to download as an 8.5x11 poster